新品发布|国际前沿吸脂技术5G天使光雕亮相杭州瑞丽整形,引领吸脂塑形新趋势
2019年3月23日,杭州瑞丽整形新技术新设备发布会在杭州圆满落幕。杭州瑞丽专家医师团与以色列飞顿激光公司中国区代表、杭城爱美人士共聚一堂,共话国际前沿新型激光辅助吸脂技术——5G天使光雕!

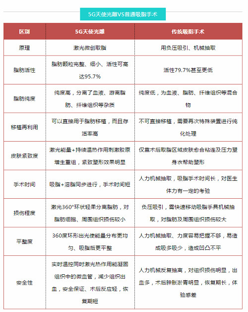
5G天使光雕是新型激光辅助吸脂系统,功能覆盖吸脂、紧肤、自体脂肪移植的一体化解决方案。系统采用脂-水选择性吸收极佳的1470nm波长、独特的Angel光纤采用环形出光技术、结合Liposense温度控制器技术,适用于轮廓雕塑——去除双下巴、去除蝴蝶袖;形体雕塑——丰胸、丰臀、腿部吸脂、腹部吸脂,同时吸出的脂肪可直接用于丰下巴、丰太阳穴、丰额头、丰苹果肌等面部填充,也可用于自体脂肪丰胸、丰臀等,大大缩短手术时间!
5G天使光雕 吸脂+溶脂+紧肤+脂肪移植

杭州瑞丽5G天使光雕发布这一重要的时刻,意味着前沿吸脂塑形技术和美业发展需求的高度统一,杭州瑞丽整形充分了解爱美人士对于美的极致追求,不断思考如何满足未来市场更为安全、舒适、智能的医美需求,致力于更专业、更安全、更精细、更标准的全新高度,为爱美人士保驾护航!
适应症:
面部填充——隆鼻、隆颏、丰颞、丰额、苹果肌
轮廓雕塑——去除双下巴、去除蝴蝶袖
形体雕塑——丰胸、丰臀、腿部吸脂、腹部吸脂
修复性软组织填充——吸出脂肪可用于自体脂肪移植

5G 天使光雕激光辅助吸脂系统优势
吸脂+溶脂+紧肤+自体脂肪移植,一站式解决方案;
所提取的脂肪细胞活性高,可达95.7%,脂肪存活长期效果好;
纯度更高,分离了游离脂肪、纤维组织等杂质,质量更优;
对表皮无损伤,皮下组织损伤小,出血少、恢复期短;
手术时间更短,吸脂、溶脂同步进行,安全更高效。

5G 天使光雕激光吸脂专家推荐:






5G天使光雕新品启幕仪式的圆满完成,标志着杭州瑞丽整形吸脂线实现了技术、设备的更新迭代,这是一个新的起点,也是杭城众多爱美人士的福音!

发布会上,以色列飞顿激光公司授予杭州瑞丽整形为“飞顿5G天使光雕指定服务机构”、“以色列飞顿LipoLife紧肤吸脂培训基地”,展现了瑞丽整形品牌的实力、专家团队的技术力量,预示着杭州瑞丽整形蓬勃发展的势头;同时也为瑞丽整形的医师团队提供权威、系统的技术培训,从而推动医院的健康发展!

此次杭州瑞丽整形新技术新设备的全新发布,将会带来针对消费者的一系列技术升级,将进一步巩固杭州瑞丽整形技术领先者定位,掀起吸脂整形技术革新的浪潮!
(编辑:)
(免 责声明:本站文章和信息来源于互联网,系网络转载,转载出于传递更多信息和学习之目的,并不 代表 本网赞同其观点或证实其内容的真实性。如转载文章涉及作品内容、版权等问题,请立 即与本网站联系,我们将在第一时间删除内容!)
- 上一篇:产后康复市场井喷式增长 新行业将有大作为!
- 下一篇:最后一页
-
{tag_内容页相关信息}
频道精彩推荐
- 保健
- 健身
- 减肥
- 美容
- 整形


